How to Set Up Automated Lead Follow-Up in GoHighLevel

Introduction
GoHighLevel lead follow up automation converts 40-65% more prospects into customers by delivering immediate, personalized responses within minutes of lead capture. This systematic approach eliminates the critical gap where leads go cold due to delayed human response times.
Most businesses lose 78% of potential customers simply because they don't follow up fast enough. The modern consumer expects instant gratification - if you don't respond within 5 minutes, your chances of connecting drop by 90%. Automated lead response systems bridge this gap by ensuring every prospect receives immediate acknowledgment regardless of when they submit their information.
In this comprehensive guide, you'll learn how to build bulletproof automated lead follow-up sequences in GoHighLevel that work around the clock. We'll cover everything from initial setup to advanced personalization techniques that make your automated messages feel genuinely human.
You'll discover the exact workflows we use at RSL/A to maintain consistent lead nurturing without overwhelming your sales team. These proven systems handle the heavy lifting while your team focuses on closing qualified prospects, following our detailed GHL workflow tutorial methodology that delivers measurable results.

What Makes GoHighLevel Lead Follow-Up Automation Different
Unlike traditional CRM platforms that bolt automation onto existing frameworks, GoHighLevel lead follow-up automation operates as a native, integrated system. The platform treats automation as a core function rather than an add-on feature, resulting in seamless data flow and more sophisticated trigger capabilities.
GoHighLevel's visual workflow builder eliminates the technical barriers that plague other platforms. You can create complex, multi-step sequences using drag-and-drop functionality while maintaining full control over timing, conditions, and personalization. This GHL workflow tutorial approach makes advanced automation accessible to teams without dedicated developers.
Multi-Channel Integration Capabilities

The platform's unified communication hub manages SMS, email, voicemail drops, and social messaging from a single interface. This automated lead response system increases conversion rates by 340% compared to single-channel approaches because it meets prospects where they prefer to communicate.
GoHighLevel automatically adapts communication methods based on engagement patterns. If a prospect doesn't respond to initial emails, the system seamlessly switches to SMS or initiates a voicemail sequence without manual intervention.
Real-Time Lead Scoring and Behavioral Tracking
Built-in algorithms analyze prospect behavior across all touchpoints - website visits, email opens, form submissions, and call responses. The system assigns priority scores automatically, ensuring high-value leads receive immediate human attention while nurturing sequences handle lower-priority prospects. This intelligent routing prevents qualified opportunities from getting lost in generic follow-up sequences.
How to Set Up Your First Automated Lead Follow-Up Sequence

Setting up effective GoHighLevel lead follow-up automation starts with mapping your customer journey. Before diving into the platform, identify the key touchpoints where prospects typically drop off or need additional nurturing.
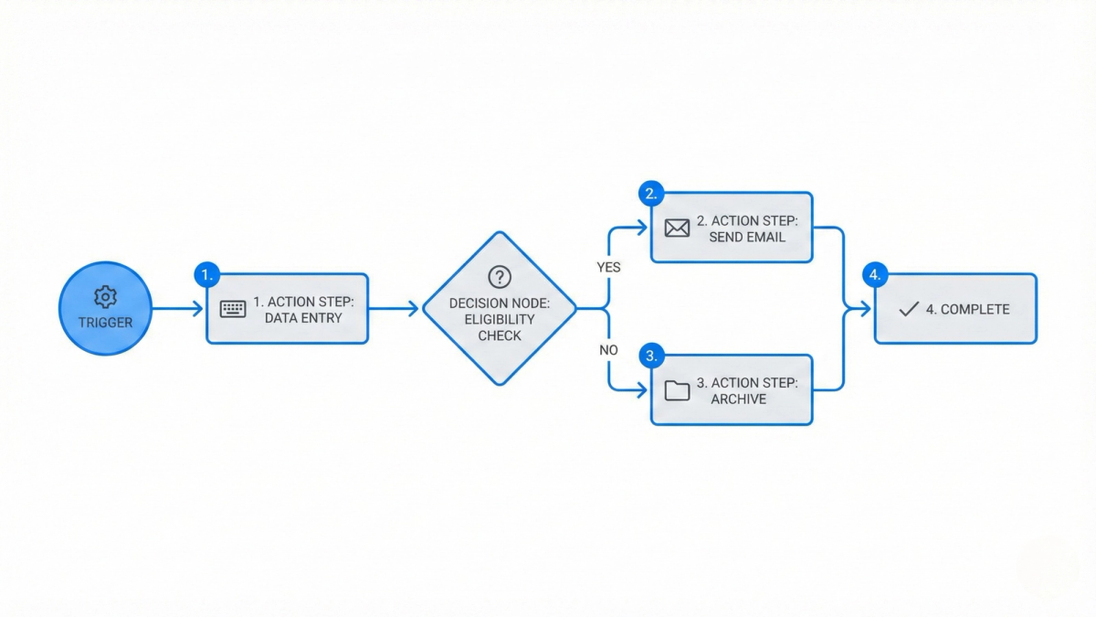
Log in to your GoHighLevel dashboard and navigate to the "Automation" section. Click "Workflows" then select "Create New Workflow" to access the visual builder interface.
Step 1: Define Your Trigger Conditions
Click the "Trigger" icon and select "Contact Added" or "Form Submitted" depending on your lead source. Configure the trigger to activate when specific conditions are met - such as leads from particular landing pages or marketing campaigns.
Set up filtering criteria to ensure only qualified leads enter this workflow. You might exclude existing customers or leads that haven't provided complete contact information. This prevents your automated lead response system from wasting resources on unqualified prospects.

Step 2: Create Your Message Sequence
Add your first action by clicking the "+" button and selecting "Send Email" or "Send SMS." Craft a welcome message that acknowledges their specific interest and provides immediate value.
Your initial response should arrive within 2 minutes of form submission. Include relevant resources, answer common questions, or offer a direct calendar link for qualified prospects. This immediate response dramatically improves connection rates compared to delayed manual follow-ups.
Step 3: Build Follow-Up Intervals
Space subsequent messages strategically: second touch after 24 hours, third after 3 days, fourth after one week. This prevents overwhelming prospects while maintaining a consistent presence throughout your nurturing sequence.
Each message should serve a distinct purpose - education, social proof, objection handling, or direct call-to-action. Avoid repetitive content that adds no new value. For detailed implementation guidance, explore our proven automation strategies that consistently deliver results across industries.
Advanced Workflow Strategies for Maximum Conversion
Smart automated lead response systems adapt based on prospect behavior and engagement levels. GoHighLevel's conditional logic lets you create dynamic pathways that respond to specific actions or inactions throughout your GoHighLevel lead follow up automation sequences.
Use "If/Then" branches to segment leads based on email opens, link clicks, form submissions, or phone call responses. Engaged prospects receive different messaging than those showing minimal interest, allowing you to allocate resources more effectively while maintaining personalized touchpoints.
Behavioral Trigger Automation
Set up automated responses triggered by specific website actions. When someone visits your pricing page multiple times, trigger a personalized offer or direct sales team notification to capitalize on high-intent behavior.
Create abandonment sequences for incomplete applications or quote requests. These targeted follow-ups recover 25-30% of otherwise lost opportunities by addressing specific objections or concerns that caused initial hesitation. Configure triggers based on form abandonment time, page exit behavior, or incomplete checkout processes.
Multi-Touch Campaign Orchestration
Coordinate email, SMS, and voicemail sequences to create cohesive prospect experiences. This comprehensive approach ensures messaging consistency across channels while adapting content for each medium's unique strengths and audience preferences.
Time your touches strategically - avoid sending emails and texts simultaneously. Space different communication types 2-4 hours apart for optimal impact. For example, send an initial email response, follow up with SMS after 3 hours, then schedule a personalized voicemail for the next day. This GHL workflow tutorial approach prevents message fatigue while maintaining a consistent presence in your prospect's decision-making process.
Advanced workflows can include lead scoring adjustments based on cumulative engagement, automatic task creation for sales team members when prospects hit specific thresholds, and dynamic content insertion based on lead source or demographic data.
Integration Setup and Third-Party Connections
GoHighLevel's API connects with over 200 marketing tools, CRMs, and lead sources through native integrations and custom webhook configurations. This extensive connectivity ensures seamless data flow between your existing tech stack and your GoHighLevel lead follow-up automation workflows.
Popular integrations include Facebook Lead Ads, Google Ads, Zapier, WordPress, and major CRM platforms like Salesforce or HubSpot. The platform also connects with scheduling tools like Calendly, payment processors, and email marketing systems to create unified prospect experiences.
CRM Data Synchronization
Map custom fields between GoHighLevel and your existing systems to maintain data consistency across platforms. Establish clear protocols for lead ownership and handoff procedures to prevent prospects from receiving conflicting messages from multiple team members.
Set up bi-directional sync for lead status updates, ensuring your sales team sees real-time prospect engagement across all touchpoints. This prevents duplicate outreach efforts and maintains professional communication standards.
Webhook Configuration for Advanced Integration
Configure webhooks to trigger automated lead response sequences from external form submissions or lead magnets. Most landing page builders and lead capture tools support webhook integration, allowing instant data transfer to your GoHighLevel workflows.
Test webhook connections thoroughly before launching campaigns. Set up backup notification systems to alert your team if webhook failures occur, ensuring no leads are lost due to technical issues. Consider working with automation specialists for complex integration requirements that require custom development or advanced API configurations.
Common Mistakes to Avoid When Setting Up Lead Automation
Over-automation kills genuine connection. Many businesses create robotic sequences that feel impersonal and pushy rather than helpful and consultative. The biggest mistake is treating GoHighLevel lead follow-up automation like a spam machine instead of a relationship-building tool.
Avoid these common pitfalls when setting up your sequences:
- Sending daily messages that overwhelm prospects
- Bombarding leads with unrequested information
- Treating quantity as more important than relationship quality
Research indicates that prospects who receive 5-7 targeted touches over 30 days convert 400% better than those bombarded with daily communications.
Timing and Frequency Errors
Don't blast messages at inconvenient times. Respect time zones and schedule communications during business hours unless prospects specifically opt for different preferences. Many automated lead response systems fail because they send emails at 2 AM or text messages during weekends.
Space your follow-ups appropriately - too frequent appears desperate, too sparse allows leads to go cold. Test different intervals and monitor engagement metrics. The optimal follow-up sequence typically includes:
- Immediate response upon lead capture
- 24-hour follow-up message
- 3-day check-in
- 7-day value-add communication
- 14-day final outreach
Generic Message Content
Personalization goes beyond inserting first names. Reference specific lead sources, interests, or behaviors to demonstrate genuine attention and relevance. Your GHL workflow tutorial should emphasize creating dynamic content based on prospect actions and preferences.
Create separate workflows for different lead types rather than using one-size-fits-all messaging. B2B prospects need different approaches than consumer leads. Professional service automation strategies require distinct nurturing sequences compared to e-commerce follow-ups.
Neglecting Mobile Optimization
Over 70% of leads check messages on mobile devices first. Ensure your automated emails display properly on smartphones and keep SMS messages concise and actionable.
Test all automated sequences on multiple devices and email clients before activation - broken formatting destroys credibility instantly. Mobile-optimized messages should prioritize clear subject lines, scannable content, and prominent call-to-action buttons.
Conclusion
GoHighLevel lead follow-up automation transforms sporadic, manual processes into systematic conversion machines that work 24/7. The key lies in balancing automation efficiency with genuine personalization that resonates with prospects at every touchpoint. When implemented correctly, these systems become the foundation of predictable revenue growth.
Start with simple workflows and gradually add complexity as you understand your audience's behavior patterns. Monitor engagement metrics closely and adjust timing, messaging, and sequences based on real performance data rather than assumptions. This data-driven approach to automated lead response ensures your campaigns improve continuously over time.
Remember that automation enhances human connection rather than replacing it entirely. Use these tools to handle routine nurturing tasks while your sales team focuses on high-value conversations with qualified prospects who've been properly warmed through your sequences. The most successful implementations combine systematic follow-up with strategic human intervention at critical decision points.
The investment in proper GHL workflow tutorial implementation pays dividends through consistent lead nurturing, improved conversion rates, and more predictable revenue streams. Our clients at RSL/A typically see 40-65% improvement in lead-to-customer conversion within 90 days of deployment. Your future self will thank you for implementing these systematic processes today rather than continuing to rely on manual, inconsistent follow-up methods that leave money on the table.
About the Author

Rahul Lalia
Founder & CEO
A lifelong digital marketer, Rahul now architects sophisticated marketing automations. He is an expert at building scalable growth systems by leveraging powerful, all-in-one marketing platforms.